山东省滨州市
2025
届高三二模
一、单选题:本题共
15
小题,每题
2
分,共
30
分。每小题只有一个选项符合题目要求。
1.
某种芽孢杆菌产生抗菌多肽(
LAR
)的部分过程如图所示,
LAR
中的
1
号、
8
号氨基酸通过肽键形成环状结构,其他部分穿过该环,形成
“
套索
”
。
LAR
通过与多种细菌核糖体的特定位点结合,增大翻译过程中氨基酸错误掺入的概率而杀伤细菌,但对动物细胞毒性较小。下列说法错误的是(
)
A.
图中
LrcC
酶催化肽键形成时脱去水中的氧原子来自
R
基
B.
LAR
可使细菌合成出错误蛋白质而导致细菌死亡
C.
LAR
对动物细胞毒性小的原因可能是动物细胞与细菌的核糖体结构存在差异
D.
LAR
不对自身核糖体起作用的原因可能是合成后即被高尔基体分泌到细胞外
【答案】
D
【分析】根据题干信息
“
LAR
中的
1
号、
8
号氨基酸通过肽键形成环状结构
”
,说明,
LrcC
催化氨基酸
R
基团的羧基和氨基形成肽键。
【详解】
A
、从图中看出,
LrcC
酶催化肽键形成时脱去水中的氧原子来自氨基酸的
R
基,
A
正确;
B
、
LAR
通过与多种细菌核糖体的特定位点结合,增大翻译过程中氨基酸错误掺入的概率而杀伤细菌,所以可以推测
LAR
可使细菌合成出错误蛋白质而导致细菌死亡,
B
正确;
C
、
LAR
与多种细菌核糖体的特定位点结合,导致其蛋白质合成错误,但对动物细胞毒性较小,可以推测,
LAR
与动物细胞核糖体不发生结合,所以可能是动物细胞与细菌的核糖体结构存在差异,
C
正确;
D
、
抗菌多肽(
LAR
)是由芽孢杆菌产生,芽孢杆菌是原核生物,不含高尔基体,
D
错误。
故选
D
。
2.
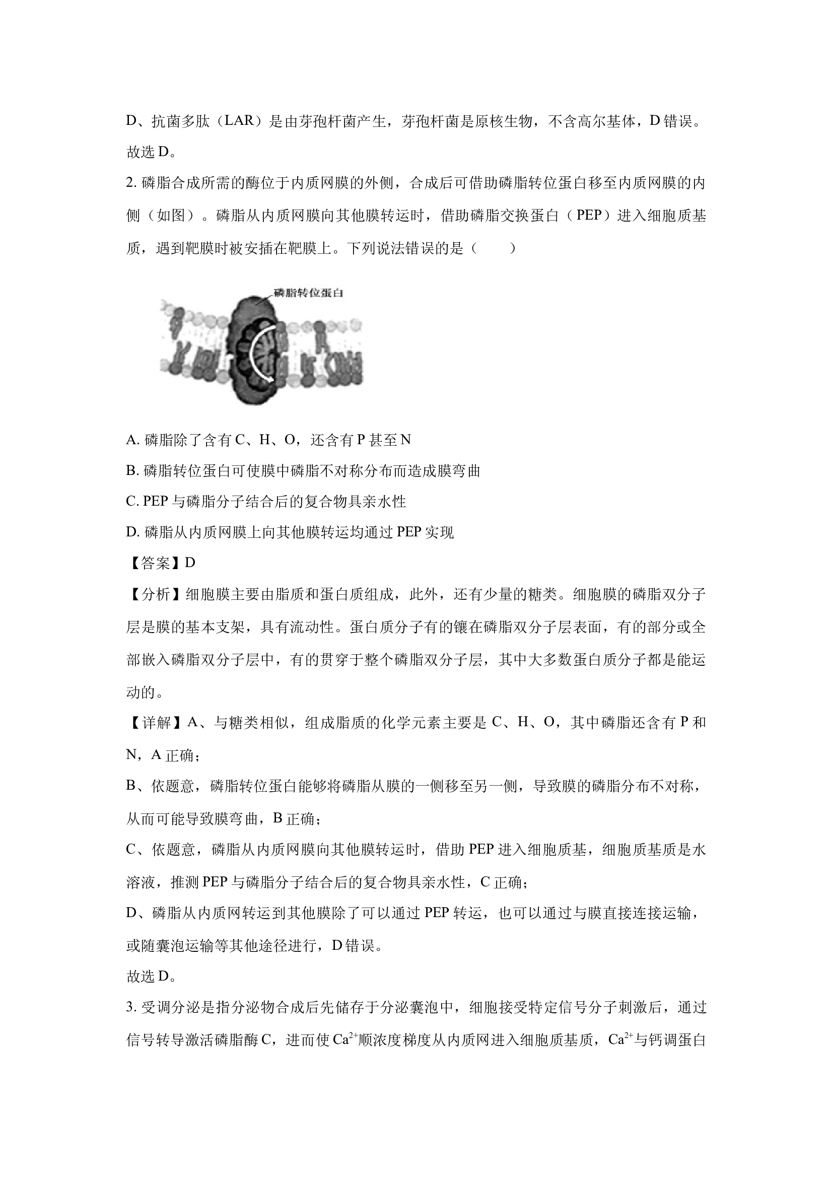
磷脂合成所需的
酶位于
内质网膜的外侧,合成后可借助磷脂转位蛋白移至内质网膜的内侧(如图)。磷脂从内质网膜向其他膜转运时,借助磷脂交换蛋白(
PEP
)进入细胞质基质,
遇到靶膜时
被
安插在靶膜上
。下列说法错误的是(
)
A.
磷脂除了含有
C
、
H
、
O
,还含有
P
甚至
N
B.
磷脂转位蛋白可使膜中磷脂不对称分布而造成膜弯曲
C.
PEP
与磷脂分子结合后的复合物具亲水性
D.
磷脂从内质网膜上向其他膜转运均通过
PEP
实现
【答案】
D
【分析】细胞膜主要由脂质和蛋白质组成,此外,还有少量的糖类。细胞膜的
磷脂双
分子层是膜的基本支架,具有流动性。蛋白质分子有的镶在
磷脂双
分子层表面,有的部分或全部嵌入
磷脂双
分子层中,有的贯穿于整个
磷脂双
分子层,其中大多数蛋白质分子都是能运动的。
【详解】
A
、与糖类相似,组成脂质
(生物试题试卷)山东省滨州市2025届高三二模(解析版).docx

