青海省西宁市
2025
届高三第一次模拟考试
一、选择题:本题共
16
小题,每小题
3
分、共
48
分。在每小题给出的四个选项中,只有一项是符合题目要求的。
1.
高密度脂蛋白(
HDL
)为血清蛋白之一,是由载脂蛋白、磷脂、胆固醇和少量脂肪酸组成,可将血液中多余的胆固醇转运到肝脏处进行分解排泄。动脉造影检测证明,高密度脂蛋白含量与动脉管腔狭窄程度呈显著的负相关。下列有关叙述错误的是(
)
A.
胆固醇在人体内参与血液中脂质的运输
B.
高水平的
HDL
可降低高胆固醇引起的心脑血管疾病的风险
C.
HDL
是由多种化合物组成,其含有
C
、
H
、
O
、
N
、
P
元素
D.
磷脂分子具有亲水性的
“
尾部
”
和疏水性的
“
头部
”
【答案】
D
【分析】脂质主要是由
C
、
H
、
O
三种化学元素组成,有些还含有
N
和
P
,脂质包括脂肪、磷脂和固醇。脂肪是生物体内的储能物质,除此以外,脂肪还有保温、缓冲、减压的作用;磷脂是构成包括细胞膜在内的
膜物质
重要成分。固醇类物质主要包括胆固醇、性激素、维生素
D
等,这些物质对于生物体维持正常的生命活动起着重要的调节作用,胆固醇是构成动物细胞膜的重要成分,在人体内还参与血液中脂质的运输;性激素能促进人和动物生殖器官的发育及生殖细胞的形成;维生素
D
能有效地促进人和动物肠道对钙和磷的吸收。
【详解】
A
、胆固醇是构成动物细胞膜的重要成分,在人体内还参与血液中脂质的运输,
A
正确;
B
、从题干
“
可将血液中多余的胆固醇转运到肝脏处进行分解排泄
”
以及
“
高密度脂蛋白含量与动脉管腔狭窄程度呈显著的负相关
”
可知,高水平的
HDL
可降低高胆固醇引起的心脑血管疾病的风险,
B
正确;
C
、因为
HDL
由载脂蛋白(含
C
、
H
、
O
、
N
等元素)、磷脂(含
C
、
H
、
O
、
N
、
P
元素)和胆固醇酯(含
C
、
H
、
O
元素)等组成,所以
HDL
含有
C
、
H
、
O
、
N
、
P
元素,
C
正确;
D
、磷脂分子具有亲水性的
“
头部
”
和疏水性的
“
尾部
”
,
D
错误。
故选
D
。
2.
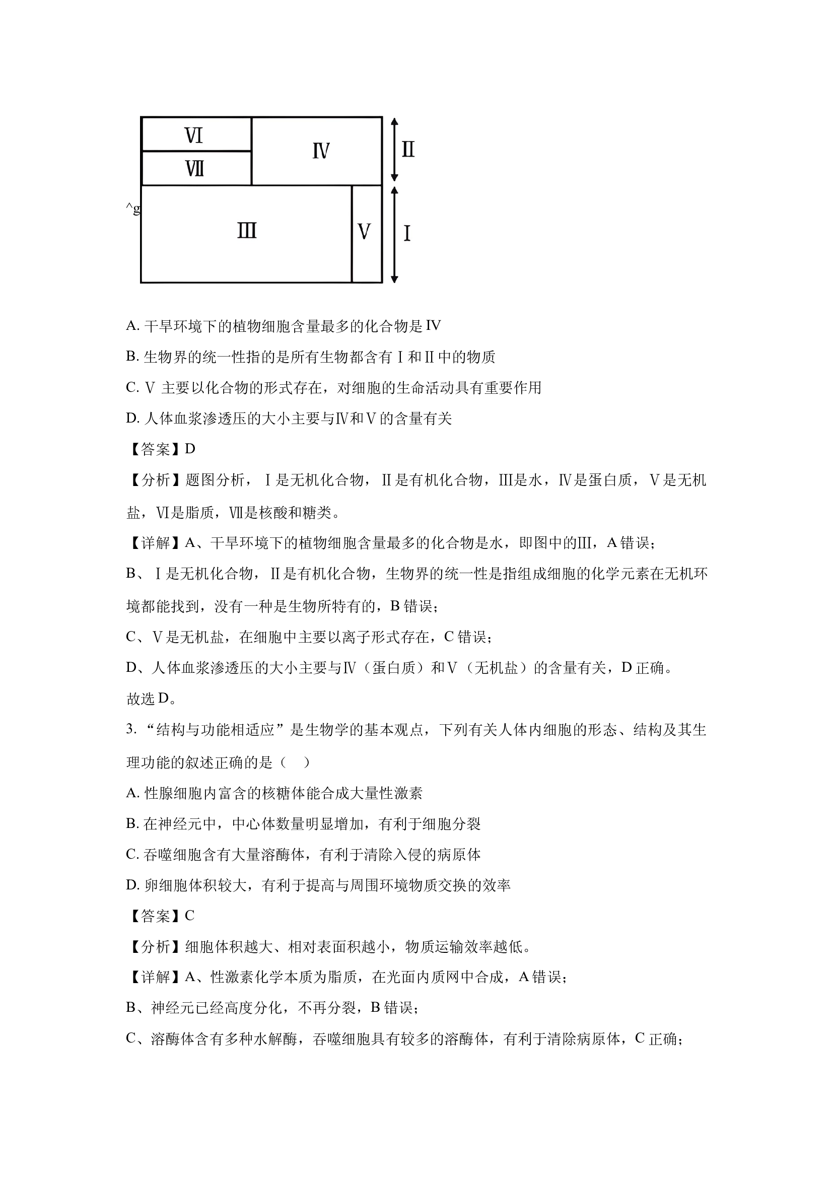
生命的物质基础是组成细胞的元素和化合物,图中序号代表不同的化合物,面积不同代表含量不同,其中
Ⅰ
和
Ⅱ
代表
两大类化合物。
请据图
分析下列叙述正确的是(
)
^g
A.
干旱环境下的植物细胞含量最多的化合物是
IV
B.
生物界的统一性指的是所有生物都含有
Ⅰ
和
Ⅱ
中的物质
C.
Ⅴ
主要以化合物的形式存在,对细胞的生命活动具有重要作用
D.
人体血浆渗透压的大小主要与
Ⅳ
和
Ⅴ
的含量有关
【答案】
(生物试题试卷)青海省西宁市2025届高三第一次模拟考试(解析版).docx

