青海省西宁市大通县
2025
届高三四模
语文试题
一、阅读(
70
分)
(一)阅读
I
(本题共
5
小题,
19
分)
阅读下面的文字,完成下面小题。
材料一:
互文性并不仅仅在文学中体现,且和艺术作品有千丝万缕的联系,甚至不同艺术种类之间也有互文性,如诗画交融,摄影与绘画的相互借鉴等。
中国文化博大精深,诗与画很早便有了相互联系。早在两千多年前,大教育家孔子在绘事后谈及诗歌与绘画时,将两者放在一起说明,至此诗画关系开始被探究。魏晋南北朝时期,画中已出现了五言诗,但是诗与画的关系仅仅只是对对方的一种补充,没有做到诗画交融。到唐朝时,这一形式开始流行开来,诗画也愈来愈丰富。到宋朝,诗画交融出现了一个顶峰。宋朝后,诗画互文的现象也越来越普遍。明朝的唐寅在绘画上富有一番造诣,他的诗文功底也很强,再加上丰富的人生阅历,使得其画作中的思想内涵丰富。
当代还有一种特别的互文形式,被称作
“
戏仿
”
。
“
戏仿
”
是一种独具特色的文学创作和文化实践的形式,它通过对源文本带有反讽、戏谑意图的模仿和转换来生成新的作品,包含了源文本与戏仿的文本之间的
“
对话
”
。新工笔画家金沙就创作了《向大师致敬》。这组图中为西方经典人物进行了各式各样的中式变装:将丢勒的自画像
cos
成中国的官臣,将弗兰西斯卡笔下的公爵大人升级为中国的天子。金沙用这种戏仿的方式,让当代工笔画进行了一场跨时空的对话,使这些文本有了互文。
中国画中的诗画相融、戏仿的现象,在其他画种中也有体现,法国马塞尔·杜尚在重新创作的《蒙娜丽莎》中蒙娜丽莎的脸上加了两撇小胡子,并重新取名为《
L
.
H
.
O
.
O
.
Q
.
》,充满了戏的意味。这种互文从已有的艺术作品出发,通过自己的再改造或者复制,从而创作出新的作品。我国庞茂琨创作的油画《抱貂的女人》,画中女子的脖子、四肢等转折的地方、皆被改造成类似机器人器械的样子,颇有一种现代科技的意味。
通过学习、研究互文性,会发现一切事物都有着或多或少的联系。我们从别人所创造的文本中得到启发或感触,再通过自身的思考与探索,创作出属于自己的艺术,从而寻找到一种新的创作可能性。当代中国画大放异彩,其表现手法、形式、题材,都是我们推陈出新的借鉴,互文不仅仅是文化之间的联系,更是在此基础上的延续和拓展。
(摘编自郑媛方《中国画中的互文性研究》)
材料二:
“
互文性
”
最早是由法国的茱莉亚·克里斯蒂娃提出的,她认为各个文本之间都存在着联系。文本(
text
)的拉丁语词根为
“
textus
”
,原意是纺织品和编织物。文本概念的发展可
以分为古典和当代两个时期。文本的古典概念把文本看作是自洽的、静止的、统一的客体。
20
世纪
60
年代以降。文本的内涵从古典时期的书面话语扩展到任何客体。一些理论家甚至把世界本身也当作一个文本。文本概念的这一转折主要是受结构主义语言学和符号学的影响。在结构主义语言学的基础上诞生了符号学。实际上,现在的文本概念,文本的外延几乎等于符号学中
“
符号
”
的外延。文本不仅指书面和口头的语言作品,它还包括其他一切可以产生意义的符号实体:音乐、舞蹈、照片、建筑、广告、服饰等、甚至人的手势也被当作一个文本。德里达甚至提出
“
文本即世界
”
的观点,宣称文本之外一无所有。
文本不同的界定,形成了不同的互文性概念。狭义的互文性指一个文学文本与其他文学文本之间可论证的互涉关系,结构主义者热奈特就持这种观点;广义的互文性指任何文本与赋予该文本意义的知识、符码和表意实践之间的互涉关系。狭义的互文性囿于文学范围之内,这固然有视野狭隘的局限。但是,广义的互文性又大而无当,缺少必要的限制,容易跌入
“
一切皆互文
”
的泥淖,削弱这一新的文学批评术语应有的学术价值。因此,我们这里定义的互文性要在狭义和广义、结构与解构之间保持必要的张力。将互文性严格限于以下几种文本之间的互相指涉关系:文学文本,绘画、音乐、舞蹈等艺术门类的文本,广播、影视、广告、互联网等媒体的文本。如此一来,既克服了狭义的互文性就文学研究文学的不足,又避免了广义互文性把社会、历史、文化等因素不加选择地一股脑儿纳入自己的研究范围,从而大大削弱互文性独特价值的弊病。
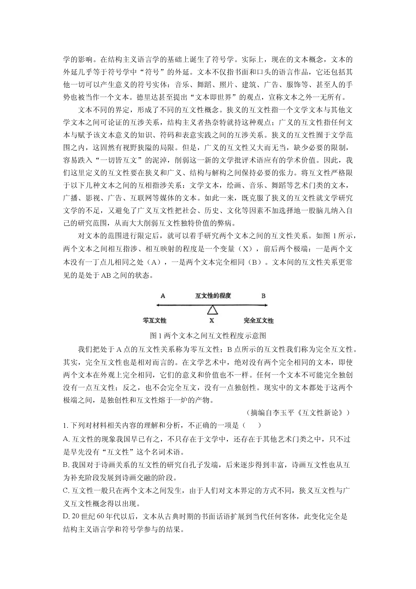
对文本的范围进行限定后,就可以着手研究两个文本之间的互文性关系。如图
1
所示,两个文本之间相互指涉、相互映射的程度是一个变量(
X
),前后两个极端:一是两个文本没有一丁点儿相同之处(
A
),一是两个文本完全相同(
B
)。文本间的互文性关系更常见的是处于
AB
之间的状态。
图
1
两个文本之间互文性程度示意图
我们把处于
A
点的互文性关系称为零互文性;
B
点所示的互文性我们称为完全互文性。其实,完全互文性也是相对而言的。在文学艺术中,绝对没有两个完全相同的文本,即使两个文本在外观上...
(语文试题试卷)青海省西宁市大通县2025届高三四模试题(解析版).docx

