山西省部分学校
2025
届高三
5
月押题卷语文试题
一、阅读(
72
分)
(一)阅读Ⅰ(本题共
5
小题,
19
分)
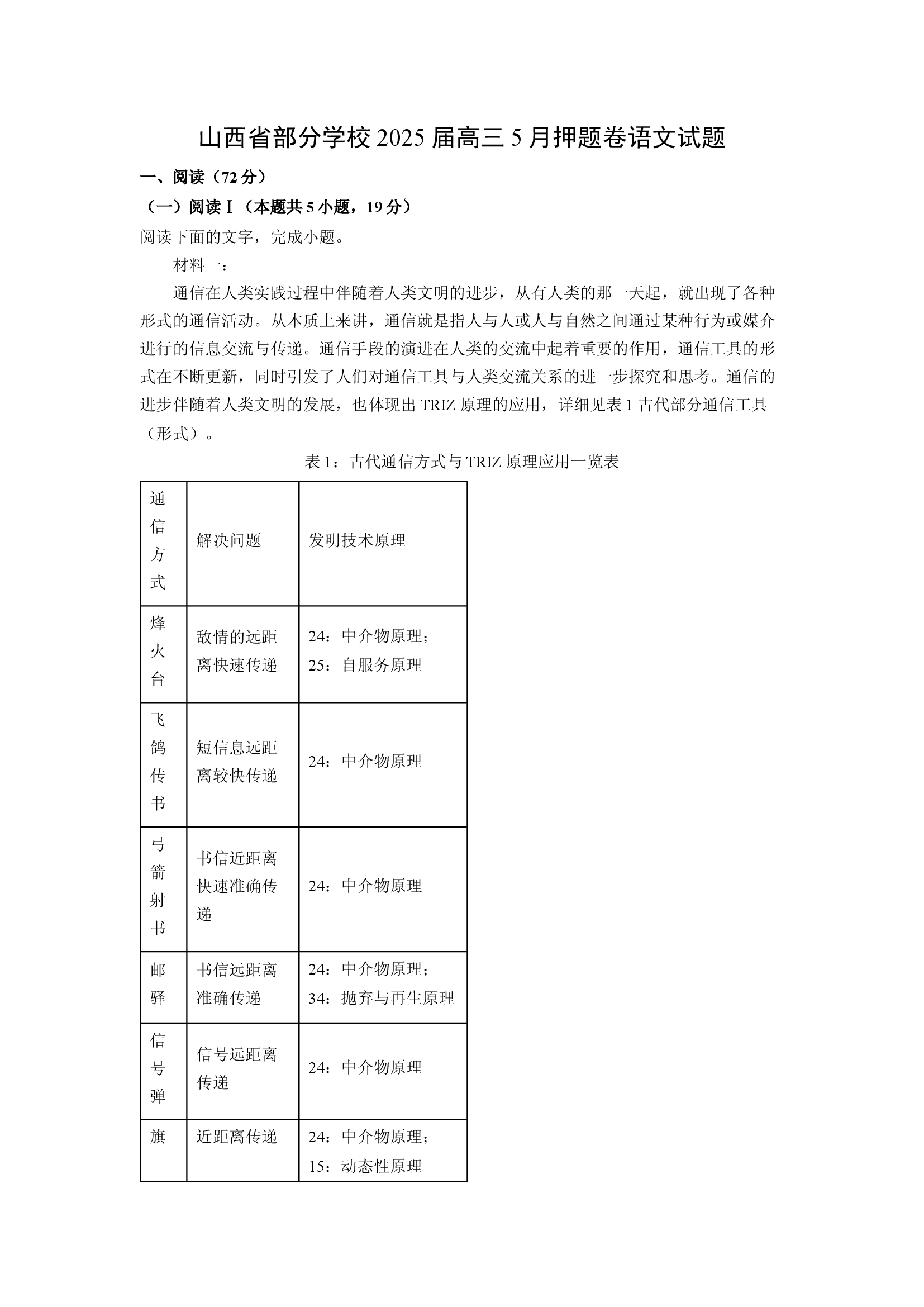
阅读下面的文字,完成小题。
材料一:
通信在人类实践过程中伴随着人类文明的进步,从有人类的那一天起,就出现了各种形式的通信活动。从本质上来讲,通信就是指人与人或人与自然之间通过某种行为或媒介进行的信息交流与传递。通信手段的演进在人类的交流中起着重要的作用,通信工具的形式在不断更新,同时引发了人们对通信工具与人类交流关系的进一步探究和思考。通信的进步伴随着人类文明的发展,也体现出
TRIZ
原理的应用,详细见表
1
古代部分通信工具(形式)。
表
1
:古代通信方式与
TRIZ
原理应用一览表
通信方式
解决问题
发明技术原理
烽火台
敌情的远距离快速传递
24
:中介物原理;
25
:自服务原理
飞鸽传书
短信息远距离较快传递
24
:中介物原理
弓箭射书
书信近距离快速准确传递
24
:中介物原理
邮驿
书信远距离准确传递
24
:中介物原理;
34
:抛弃与再生原理
信号
弹
信号远距离传递
24
:中介物原理
旗语
近距离传递简单信息
24
:中介物原理;
15
:动态性原理
灯语
近距离传递简单信息
24
:中介物原理;
15
:动态性原理
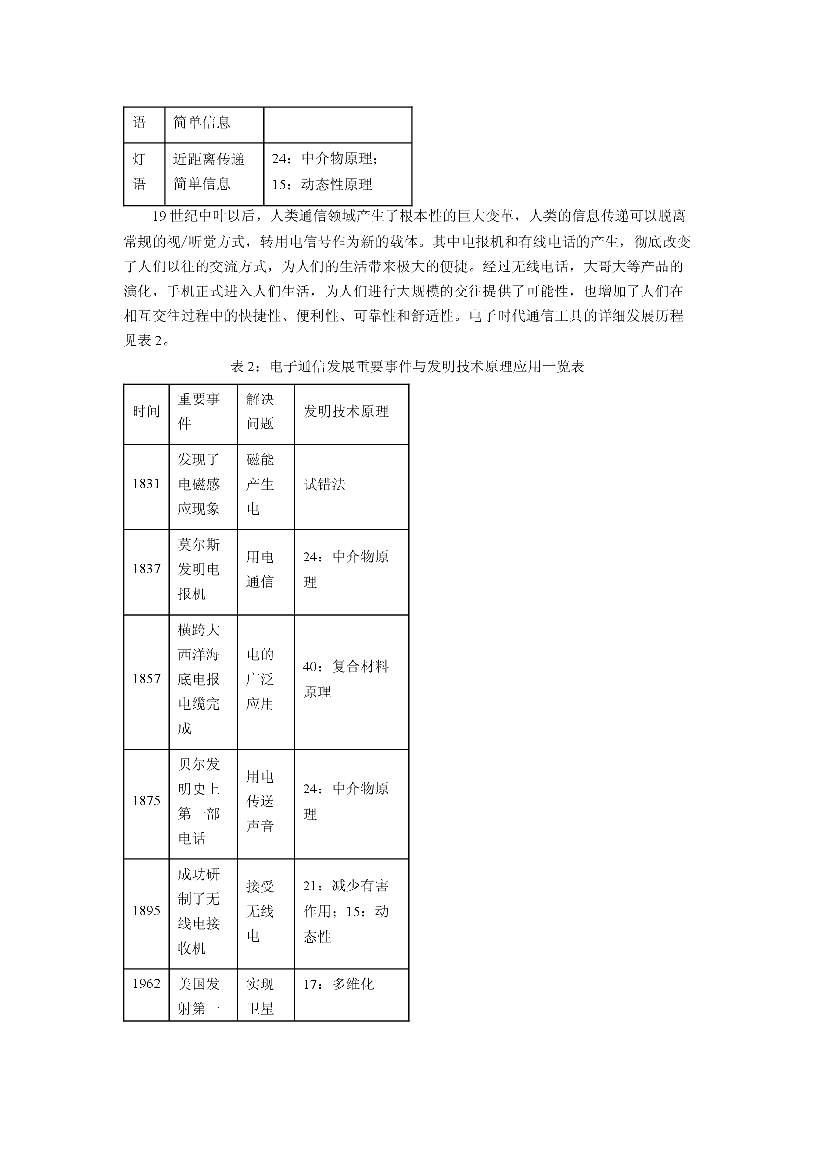
19
世纪中叶以后,人类通信领域产生了根本性的巨大变革,人类的信息传递可以脱离常规的视/听觉方式,转用电信号作为新的载体。其中电报机和有线电话的产生,彻底改变了人们以往的交流方式,为人们的生活带来极大的便捷。经过无线电话,大哥大等产品的演化,手机正式进入人们生活,为人们进行大规模的交往提供了可能性,也增加了人们在相互交往过程中的快捷性、便利性、可靠性和舒适性。电子时代通信工具的详细发展历程见表
2
。
表
2
:电子通信发展重要事件与发明技术原理应用一览表
时间
重要事件
解决问题
发明技术原理
1831
发现了电磁感应现象
磁能产生电
试错法
1837
莫尔斯发明电报机
用电通信
24
:中介物原理
1857
横跨大西洋海底电报电缆完成
电的广泛应用
40
:复合材料原理
1875
贝尔发明史上第一部电话
用电传送声音
24
:中介物原理
1895
成功研
制了无线电接收机
接受
无线电
21
:减少有害
作用;
15
:动态性
1962
美国发射第一颗通信人造卫星
实现卫星通信
17
:多维化
1969
美军建立阿帕网
预防遭受攻击时通信中断
11
:预补偿原理
1973
完成世界上第一部移动电话
电话的携带
25
:自服务原理
1983
阿帕网分为军网和民网
网络共享
01
:分割原理
1985
现代意义的移动电话诞生
功能的完善和体积简化
05
:组合原理;
25
:自服务原理
1993
整合电脑、电话、电视媒体
统一管理
05
:组合原理
2005
3G
多功能
05
:组合原理;
06
:多功能性原理;
40
:复合材料原理
从古代通信到电子通信时代再到信息通信时代,人类的技术在不断地进步,人类交流的方式也多种多样。从整体来讲,整个通信的发展是在不断进步。但是,这样的进步方式对人类的交流真的是在起积极地作用吗?
在古代通信时代,技术水平最低。书信依靠文字传递信息,虽然无法得知对方的表情动作,但却能通过字迹和纸张感受来自于对方世界的情感。除了浮于文字表面的信息交流,也是一种心理的沟通。
在电子通信时代,通话时,身体和视觉近距离的一切偶然的辅助手段都被剥夺得干干净净。但庆幸的是还有声音。音调的高低、节奏的快慢、语气的轻重缓急
……
统统昭示出对话双方的情感、背景信息和动机。尽管承受不能
“
共地
”
的遗憾,却也能依靠共时的
“
言说
”
,让交流较顺利进行。
到了信息通信时代,技术发展成熟,可以实现任何便捷方式的交流。使用即时通讯软件,仿佛存在于虚拟的世界中,不仅
“
身体和视觉近距离的一切偶然的辅助手段都被剥夺得干干净净
”
,剩下的只是经过电脑
“
翻译
”
的单一载体。与同样以文字为主要载体的书信不同,人们往往会在即时通信的对话中造成
“
面对面
”
的错觉,把屏幕上不断吐露的文字当作就坐在面前的对话者,理所应当地认为他(她)应该了解我
“
说
”
的话,因为他(她)
“
在场
”
。这样的
“
面对面
”
严重缺失了有关个人属性的真实信息和直接对话的鲜活氛围,值得人们反思其真实的作用何在?
通信工具技术的进步是时代不可阻碍的趋势,也必将为人类的交流提供更大的贡献。通过分析历史上通信工具的演变历程,可以看出通信工具在技术上和情感交流上是有冲突的。通信工具技术越来越先进,使得人们在生活上越来越便捷,但在对人类情感交流方面的影响却在走下坡路。为解决这个问题,首先要处理好设计与人之间的关系。做到以人为本,注重细节和心灵上的沟通。其次,做到将其...
(语文试题试卷)山西省部分学校2025届高三5月押题卷试题(解析版).docx

